Municipio
ESP
Menú
Inicio
Gobierno
Acerca de
Organigrama
Gabinete
cabildo
Difusión
Noticias
Galería
Videos
Transparencia
Obligaciones de transparencia
CONAC
PROGRAMAS PRESUPUESTARIOS
cuenta publica
PRESUPUESTO DE EGRESOS
PLAN MUNICIPAL DE DESARROLLO
NORMATIVIDAD MUNICIPAL
LEY DE DISCIPLINA FINANCIERA
COPLADEMUN
PLAN ANUAL DE EVALUACION
Reglas de operación
INFORME DE GOBIERNO
Buzón de quejas
×
Nosotros
Gobierno
Nosotros
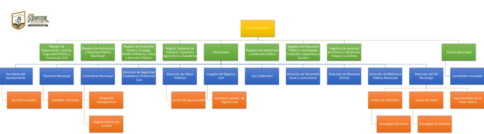
Organigrama
Organigrama
×
×
Opciones de accesibilidad
Lector de pantalla:
Instala el lector
Tamaño de texto:
Disminuir
Aumentar
↻ Resetear
Texto de ejemplo
Resaltar enlaces:
No resaltar
Sí resaltar
Ejemplo:
Enlace de ejemplo
Contraste:
Normal
Oscuro
↻ Resetear todo